CSNDF
This function evaluates the noncentral chi‑squared cumulative distribution function.
Function Return Value
CSNDF — Function value, the probability that a noncentral chi‑squared random variable takes a value less than or equal to CHSQ. (Output)
Required Arguments
CHSQ — Argument for which the noncentral chi‑squared cumulative distribution function is to be evaluated. (Input)
DF —Number of degrees of freedom of the noncentral chi‑squared cumulative distribution. (Input)
DF must be positive and less than or equal to 200,000.
ALAM — The noncentrality parameter. (Input)
ALAM must be nonnegative, and ALAM + DF must be less than or equal to 200,000.
FORTRAN 90 Interface
Generic: CSNDF (CHSQ, DF, ALAM)
Specific: The specific interface names are S_CSNDF and D_CSNDF.
FORTRAN 77 Interface
Single: CSNDF (CHSQ, DF, ALAM)
Double: The double precision name is DCSNDF.
Description
Function CSNDF evaluates the cumulative distribution function of a noncentral chi‑squared random variable with DF degrees of freedom and noncentrality parameter ALAM, that is, with ν = DF, λ = ALAM, and x = CHSQ,
where Γ(⋅) is the gamma function. This is a series of central chi‑squared distribution functions with Poisson weights. The value of the distribution function at the point x is the probability that the random variable takes a value less than or equal to x.
The noncentral chi‑squared random variable can be defined by the distribution function above, or alternatively and equivalently, as the sum of squares of independent normal random variables. If Yi have independent normal distributions with means μi and variances equal to one and
then X has a noncentral chi‑squared distribution with n degrees of freedom and noncentrality parameter equal to
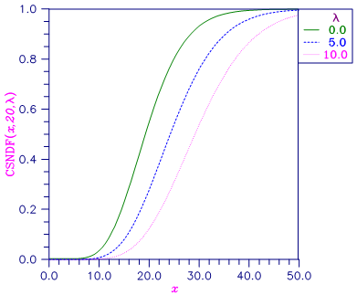
With a noncentrality parameter of zero, the noncentral chi‑squared distribution is the same as the chi‑squared distribution.
Function CSNDF determines the point at which the Poisson weight is greatest, and then sums forward and backward from that point, terminating when the additional terms are sufficiently small or when a maximum of 1000 terms have been accumulated. The recurrence relation 26.4.8 of Abramowitz and Stegun (1964) is used to speed the evaluation of the central chi‑squared distribution functions.
Figure 1, Noncentral Chi-squared Distribution Function
Example
In this example, CSNDF is used to compute the probability that a random variable that follows the noncentral chi‑squared distribution with noncentrality parameter of 1 and with 2 degrees of freedom is less than or equal to 8.642.
USE UMACH_INT
USE CSNDF_INT
IMPLICIT NONE
INTEGER NOUT
REAL ALAM, CHSQ, DF, P
!
CALL UMACH (2, NOUT)
DF = 2.0
ALAM = 1.0
CHSQ = 8.642
P = CSNDF(CHSQ,DF,ALAM)
WRITE (NOUT,99999) P
99999 FORMAT (' The probability that a noncentral chi-squared random', &
/, ' variable with 2 df and noncentrality 1.0 is less', &
/, ' than 8.642 is ', F5.3)
END
Output
The probability that a noncentral chi-squared random
variable with 2 df and noncentrality 1.0 is less
than 8.642 is 0.950





