TDF
This function evaluates the Student’s t cumulative distribution function.
Function Return Value
TDF — Function value, the probability that a Student’s t random variable takes a value less than or equal to the input T. (Output)
Required Arguments
T — Argument for which the Student’s t distribution function is to be evaluated. (Input)
DF — Degrees of freedom. (Input)
DF must be greater than or equal to 1.0.
Optional Arguments
COMPLEMENT — Logical. If .TRUE., the complement of the Student’s t cumulative distribution function is evaluated. If .FALSE., the Student’s t cumulative distribution function is evaluated. (Input)
See the Description section for further details on the use of COMPLEMENT.
Default: COMPLEMENT = .FALSE..
FORTRAN 90 Interface
Generic: TDF (T, DF [, …])
Specific: The specific interface names are S_TDF and D_TDF.
FORTRAN 77 Interface
Single: TDF (T, DF)
Double: The double precision name is DTDF.
Description
Function TDF evaluates the cumulative distribution function of a Student’s t random variable with DF degrees of freedom. If the square of T is greater than or equal to DF, the relationship of a t to an F random variable (and subsequently, to a beta random variable) is exploited, and routine BETDF is used. Otherwise, the method described by Hill (1970) is used. Let ν = DF. If ν is not an integer, if ν is greater than 19, or if ν is greater than 200, a Cornish‑Fisher expansion is used to evaluate the distribution function. If ν is less than 20 and ABS(T) is less than 2.0, a trigonometric series (see Abramowitz and Stegun 1964, equations 26.7.3 and 26.7.4, with some rearrangement) is used. For the remaining cases, a series given by Hill (1970) that converges well for large values of T is used.
If COMPLEMENT = .TRUE., the value of TDF at the point x is 1 ‑ p, where 1 ‑ p is the probability that the random variable takes a value greater than x. In those situations where the desired end result is 1 ‑ p, the user can achieve greater accuracy in the right tail region by using the result returned by TDF with the optional argument COMPLEMENT set to .TRUE. rather than by using 1 ‑ p where p is the result returned by TDF with COMPLEMENT set to .FALSE..
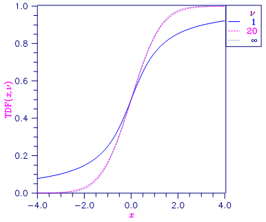
Figure 1, Student’s t Distribution Function
Example
In this example, we find the probability that a t random variable with 6 degrees of freedom is greater in absolute value than 2.447. We use the fact that t is symmetric about 0.
USE TDF_INT
USE UMACH_INT
IMPLICIT NONE
INTEGER NOUT
REAL DF, P, T
!
CALL UMACH (2, NOUT)
T = 2.447
DF = 6.0
P = 2.0*TDF(-T,DF)
WRITE (NOUT,99999) P
99999 FORMAT (' The probability that a t(6) variate is greater ', &
'than 2.447 in', /, ' absolute value is ', F6.4)
END
Output
The probability that a t(6) variate is greater than 2.447 in absolute value is 0.0500





