ERFI

This function evaluates the inverse error function.

Function Return Value

ERFI — Function value. (Output)

Required Arguments

X — Argument for which the function value is desired. (Input)

FORTRAN 90 Interface

Generic: ERFI (X)

Specific: The specific interface names are S_ERFI and D_ERFI.

FORTRAN 77 Interface

Single: ERFI (X)

Double: The double precision function name is DERFI.

Description

Function ERFI(X) computes the inverse of the error function erf x, defined in ERF.

The function ERFI(X) is defined for x < 1. If xmax< x < 1, then the answer will be less accurate than half precision. Very approximately,

 

where ɛ = AMACH(4) is the machine precision.

 

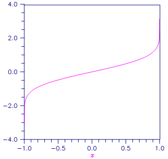
Figure 1,  Plot of erf1(x)

Comments

Informational Error

 

Type

Code

Description

3

2

Result of ERFI(X) is accurate to less than one‑half precision because the absolute value of the argument is too large .

Example

In this example, erf1(erf(1.0)) is computed and printed.

 

USE ERFI_INT

USE ERF_INT

USE UMACH_INT

 

IMPLICIT NONE

! Declare variables

INTEGER NOUT

REAL VALUE, X

! Compute

X = ERF(1.0)

VALUE = ERFI(X)

! Print the results

CALL UMACH (2, NOUT)

WRITE (NOUT,99999) X, VALUE

99999 FORMAT (' ERFI(', F6.3, ') = ', F6.3)

END

Output

 

ERFI( 0.843) = 1.000