| Modifier and Type | Field and Description |
|---|---|
static double |
EPSILON_LARGE
The largest relative spacing for doubles.
|
static double |
EPSILON_SMALL
The smallest relative spacing for doubles.
|
| Modifier and Type | Method and Description |
|---|---|
static double |
beta(double a,
double b)
Returns the value of the beta function.
|
static double |
betaIncomplete(double x,
double p,
double q)
Returns the incomplete beta function ratio.
|
static double |
cot(double x)
Returns the cotangent of a
double. |
static double |
erf(double x)
Returns the error function of a
double. |
static double |
erfc(double x)
Returns the complementary error function of a
double. |
static double |
erfce(double x)
Returns the exponentially scaled complementary error function.
|
static double |
erfcInverse(double x)
Returns the inverse of the complementary error function.
|
static double |
erfInverse(double x)
Returns the inverse of the error function.
|
static double |
fact(int n)
Returns the factorial of an integer.
|
static double |
gamma(double x)
Returns the Gamma function of a
double. |
static double |
gammaIncomplete(double a,
double x)
Evaluates the incomplete gamma function.
|
static double |
log10(double x)
Returns the common (base 10) logarithm of a
double. |
static double |
logBeta(double a,
double b)
Returns the logarithm of the beta function.
|
static double |
logGamma(double x)
Returns the logarithm of the absolute value of the Gamma function.
|
static double |
poch(double a,
double x)
Returns a generalization of Pochhammer's symbol.
|
static double |
psi(double x)
Returns the derivative of the log gamma function, also called the digamma
function.
|
static double |
psi1(double x)
Returns the
|
static double |
sign(double x,
double y)
Returns the value of x with the sign of y.
|
public static final double EPSILON_LARGE
public static final double EPSILON_SMALL
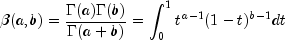
public static double beta(double a,
double b)
![]()
gamma(double) for the definition of
The method beta requires that both arguments be positive.
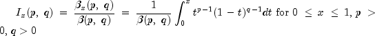
a - a double valueb - a double valuedouble value specifying the Beta functionpublic static double betaIncomplete(double x,
double p,
double q)

beta(double, double) for the definition of The parameters p and q must both be greater than zero. The argument x must lie in the range 0 to 1. The incomplete beta function can underflow for sufficiently small x and large p; however, this underflow is not reported as an error. Instead, the value zero is returned as the function value.
The method betaIncomplete is based on the work of Bosten and
Battiste (1974).
x - a double value specifying the upper limit of
integration. It must be in the interval [0,1] inclusive.p - a double value specifying the first Beta parameter.
It must be positive.q - a double value specifying the second Beta
parameter. It must be positive.double value specifying the incomplete Beta
function ratiopublic static double cot(double x)
double.x - a double valuedouble value specifying the cotangent of x. If x
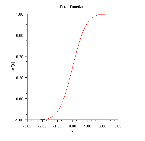
is NaN, the result is NaN.public static double erf(double x)
double.
The error function method, erf(x), is defined to
be
![]()
All values of x are legal.

x - a double valuedouble value specifying the error function of xpublic static double erfc(double x)
double.
The complementary error function method, erfc (x), is
defined to be
![]()
The argument x must not be so large that the result underflows. Approximately, x should be less than
![]()
where s = Double.MIN_VALUE is the smallest representable
positive floating-point number.

x - a double valuedouble value specifying the complementary error
function of xpublic static double erfce(double x)
The exponentially scaled complementary error function is defined as
![]()
where erfc(x) is the complementary error function. See erfc(double) for its definition.
To prevent the answer from underflowing, x must be greater than
![]()
where b = Double.MAX_VALUE is the largest representable
double precision number.
x - a double value for which the function value is
desired.double value specifying the exponentially scaled
complementary error function of x.public static double erfcInverse(double x)
The erfcinverse method computes the inverse of the
complementary error function erfc x, defined in erfc.
erfcinverse(x) is defined for
. If
, then the answer
will be less accurate than half precision. Very approximately,
![]()
where
= machine precision (approximately
1.11e-16).

x - a double value, double value specifying the inverse of the error
function of x.public static double erfInverse(double x)
The erfInverse method computes the inverse of the error
function erf x, defined in erf(double).
The method erfInverse(x) is defined for
, then the answer will be less
accurate than half precision. Very approximately,
![]()
where
is the machine precision
(approximately 1.11e-16).

x - a double valuedouble value specifying the inverse of the error
function of x.public static double fact(int n)
n - an int valuedouble value specifying the factorial of n,
n!. If n is negative, the result is NaN.public static double gamma(double x)
double.
The gamma function,
, is defined to be
![]()
For
, the above definition is extended by
analytic continuation.
The gamma function is not defined for integers less than or equal to
zero. Also, the argument x must be greater than -170.56 so that
does not underflow, and x must be less than 171.64 so that
does not overflow. The underflow limit occurs first for arguments that
are close to large negative half integers. Even though other arguments
away from these half integers may yield machine-representable values of
, such arguments are considered illegal.
Users who need such values should use the log gamma. Finally, the
argument should not be so close to a negative integer that the result is
less accurate than half precision.
x - a double valuedouble value specifying the Gamma function of
x. If x is a negative integer, the result is
NaN.public static double gammaIncomplete(double a,
double x)
The lower limit of integration of the incomplete gamma function,
, is defined to be
![]()
Although
is well defined for
, this algorithm does not calculate
for negative x. For large a
and sufficiently large x,
may overflow.
is bounded by
, and users may find this bound a useful guide in
determining legal values for a.
Note that the upper limit of integration of the incomplete gamma,
, is defined to be
![]()
Therefore, by definition, the two incomplete gamma function forms satisfy the relationship
![]()
a - a double value representing the integrand exponent
parameter of the incomplete gamma function. It must be positive.x - a double value specifying the point at which the
incomplete gamma function is to be evaluated. It must be nonnegative.double value specifying the incomplete gamma
function.public static double log10(double x)
double.x - a double valuedouble value specifying the common logarithm of
x.public static double logBeta(double a,
double b)
Method logBeta computes
. See
beta(double, double) for the definition of
.
logBeta is defined for a
0 and b
0. It returns accurate results
even when a or b is very small. It can overflow for very
large arguments; this error condition is not detected except by the
computer hardware.
a - a double valueb - a double valuedouble value specifying the natural logarithm of
the beta function.public static double logGamma(double x)
Method logGamma computes
. See gamma(double) for the definition of
.
The gamma function is not defined for integers less than or equal to
zero. Also,
must not be so large
that the result overflows. Neither should x be so close to a
negative integer that the accuracy is worse than half precision.

x - a double valuedouble, the natural logarithm of the
Gamma function of x. If x is a negative integer, the
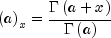
result is NaN.public static double poch(double a,
double x)
Method poch evaluates Pochhammer's symbol
for n a
nonnegative integer. Pochhammer's generalized symbol is defined to be
![]()
See gamma(double) for the definition of
.
Note that a straightforward evaluation of Pochhammer's generalized symbol with either gamma or log gamma functions can be especially unreliable when a is large or x is small.
Substantial loss can occur if a + x or a are close to a
negative integer unless
is sufficiently small. To insure that the result does not overflow or
underflow, one can keep the arguments a and a + x well
within the range dictated by the gamma function method gamma or one can
keep
small whenever a is
large. poch also works for a variety of arguments outside
these rough limits, but any more general limits that are also useful are
difficult to specify.
a - a double value specifying the first argumentx - a double value specifying the second, differential
argumentdouble value specifying the generalized Pochhammer
symbol, public static double psi(double x)
The psi function is defined to be
![]()
gamma(double) for the definition of
The argument x must not be exactly zero or a negative integer, or
is undefined. Also, x
must not be too close to a negative integer such that the accuracy of the
result is less than half precision.
x - a double value, the point at which the digamma
function is to be evaluated.double value specifying the logarithmic derivative
of the gamma function of x. If x is a zero or a negative integer, the
result is NaN. If x is too close to a negative integer the accuracy of
the result will be less than half precision.public static double psi1(double x)
The trigamma function,
, is defined to
be
![]()
The trigamma function is not defined for integers less than or equal to zero.
x - a double value, the point at which the trigamma
function is to be evaluated.double value specifying the trigamma function of
x. If x is a negative integer or zero, the result is NaN.public static double sign(double x,
double y)
x - a double valuey - a double valuedouble value specifying the absolute value of
x and the sign of y.Copyright © 1970-2015 Rogue Wave Software
Built June 18 2015.